ancre

Ancre 1.

Ce fichier est contenu dans un répertoire nommé a.
Le répertoire a est lui-même contenu dans un répertoire nommé html.
Dans le répertoire html se trouve un répertoire nommé structure.
Dans le répertoire structure se trouve un fichier nommé exercices_structure_1.html.
Dans ce fichier exercices_structure_1.html se trouvent 4 exercices. Le quatrième est écrit dans un élément article qui possède un attribut id de valeur exo4.

Écrire le code nécessaire pour faire un lien vers cet exercice 4. Faire en sorte que la page s'ouvre dans un nouvel onglet.

Ancre 2.

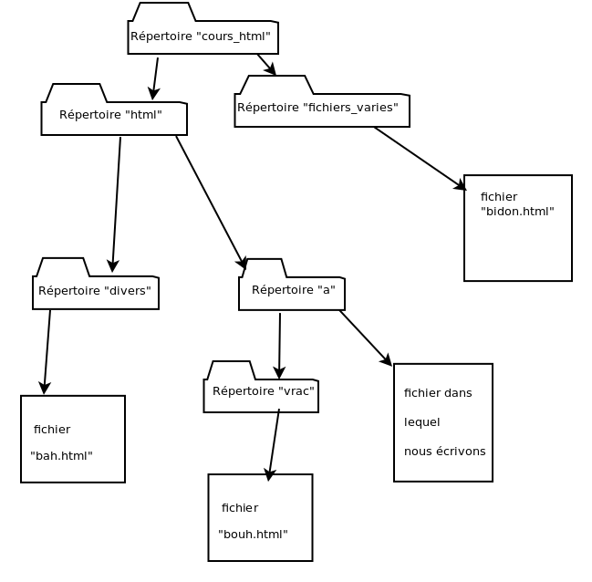
L'arborescence correspondant au site que vous êtes en train de consulter est (en partie) la suivante :
arborescence du site

Écrire ci-dessous les lignes de code nécessaire pour créer des liens sur chacun des fichiers de cette arborescence. Les fichiers devront tous s'ouvrir dans un nouvel onglet nommé "exo". Testez !

Ancre 3.

Recherchez sur la toile la page de w3schools portant sur la syntaxe html5 de titre "Style Guide and Coding Conventions".

Écrire ci-dessous le code pour un lien sur cette page.